Warum eine Retrospektive in Projekten wichtig ist: die Sichtweise eines Dienstleisters

von Uta Lange am 23. Februar 2026

Zeit- und Kostendruck prägen die heutige Projektlandschaft. Umso wichtiger ist es, Prozesse und Methoden systematisch zu optimieren. Eine Technik hat sich dabei als besonders wertvoll erwiesen: die Retrospektive. 

Gerade für ein Dienstleistungsunternehmen wie parson, das eng mit seinen Kund:innen zusammenarbeitet, sind regelmäßige Retrospektiven unverzichtbar. Sie schaffen Raum für offenen Dialog und ermöglichen es beiden Seiten, aus Erfahrungen zu lernen. 

Bei parson sind Retrospektiven fester Bestandteil aller Projekte. Wir haben entsprechende Prozessdefinitionen, Arbeitsanweisungen und Vorlagen gemäß ISO 9001 etabliert. 

In diesem Artikel zeigen wir, wie Retrospektiven die Projektarbeit nachhaltig verbessern, wie sie ablaufen und welchen Mehrwert sie für alle Beteiligten bieten. 

Bedeutung und Ziel der Retrospektive 

Eine Retrospektive ist eine strukturierte Sitzung, in der das Projektteam gemeinsam mit den Kund:innen ein laufendes oder kürzlich abgeschlossenes Projekt analysiert. Ziel ist es, Stärken und Schwächen zu identifizieren und daraus Maßnahmen für den weiteren Projektverlauf oder zukünftige Projekte abzuleiten. 

Die Retrospektive ist ein fester Bestandteil aller Projekte bei parson

Eine Retrospektive soll einen sicheren Raum schaffen, in dem vorrangig über das "Wie" der Zusammenarbeit gesprochen wird. Sowohl Lob als auch Kritik sollen auf Augenhöhe geäußert werden, von allen Beteiligten. 

Transparenz herstellen 

Transparenz ist einer der Grundpfeiler jeder erfolgreichen Zusammenarbeit. In der Retrospektive sprechen wir mit unseren Kund:innen offen und ehrlich über das Projekt. Das fördert gegenseitiges Verständnis und Vertrauen. 

Kund:innen erhalten Einblicke in unsere Arbeitsweise als Dienstleister, während wir ein tieferes Verständnis für ihre Erwartungen und Bedürfnisse gewinnen. Diese Erwartungen, Ziele und Vorgehensweisen haben wir bereits im Kick-off besprochen. Siehe auch: So verläuft ein Projekt mit parson 

Erfolge und Verbesserungspotenzial identifizieren 

Während der Retrospektive beleuchten wir sowohl die positiven Aspekte eines Projekts als auch die verbesserungswürdigen Bereiche. So können beide Seiten Erfolge feiern und gleichzeitig konstruktive Kritik üben. 

Diese duale Perspektive stellt sicher, dass Stärken wiederholt und Schwächen künftig vermieden werden. 

Zusammenarbeit verbessern und Motivation stärken 

Die Retrospektive schafft eine kollaborative Umgebung, in der beide Seiten gemeinsam Lösungen entwickeln. Das stärkt die Beziehung und fördert eine Kultur der Zusammenarbeit und des kontinuierlichen Lernens. 

Zudem erhalten alle Teammitglieder die Möglichkeit, ihre Meinung und Vorschläge einzubringen. Das steigert die Motivation, da ihre Beiträge sichtbar berücksichtigt werden. 

Qualität sichern 

Die wichtigste Funktion einer Retrospektive ist es, aus Erfahrungen zu lernen und diese Erkenntnisse auf künftige Projekte anzuwenden. So können wir Prozesse und Arbeitsweisen anpassen, um effizienter und effektiver zu werden und unsere Qualität nachhaltig zu sichern. Das führt zu besseren Ergebnissen und höherer Kundenzufriedenheit. 

So wird die Retrospektive erfolgreich 

1. Vorbereitung 

Wir bestimmen vorab die Ziele der Retrospektive und sammeln relevante Daten, z.B.: 

  • Projektanforderungen und -ziele
  • Pläne, Zeitrahmen und Budget
  • Projektergebnisse und -berichte
  • Feedback von Teammitgliedern und Kund:innen
  • Eingesetzte Technologien und Methoden 

Interne Vorbereitung im Team 

Vor der gemeinsamen Retrospektive reflektiert das parson-Projektteam intern u.a.: 

  • Wurden die Projektziele erreicht?
  • Wurden die strategischen Ziele berücksichtigt?
  • Wurden die operativen Ziele umgesetzt? 

2. Retrospektive mit klarer Struktur 

Eine klare Agenda für die Retrospektive stellt sicher, dass alle relevanten Themen behandelt werden, z.B.: 

  • Einleitung: Ziel und Ablauf der Retrospektive klären
  • Projektziele und Anforderungen: Wiederholung der Kick-off-Absprachen
  • Erfolge und Herausforderungen: Zusammenarbeit, Projektmanagement, Inhalte, Review-Prozess, Dokumentationstechnologien
  • Verbesserungsmaßnahmen: Konkrete Maßnahmen für die zukünftige Zusammenarbeit ableiten
  • Abschluss: Reflektion des Verlaufs der Retrospektive
  • Nachbereitung: Ergebnisse dokumentieren und teilen  
Beispiel für die Struktur einer Retrospektive eines Dokumentationsprojekts

3. Moderation 

Eine erfahrene Moderation stellt sicher, dass alle Teilnehmer:innen zu Wort kommen und die Diskussion konstruktiv bleibt. 

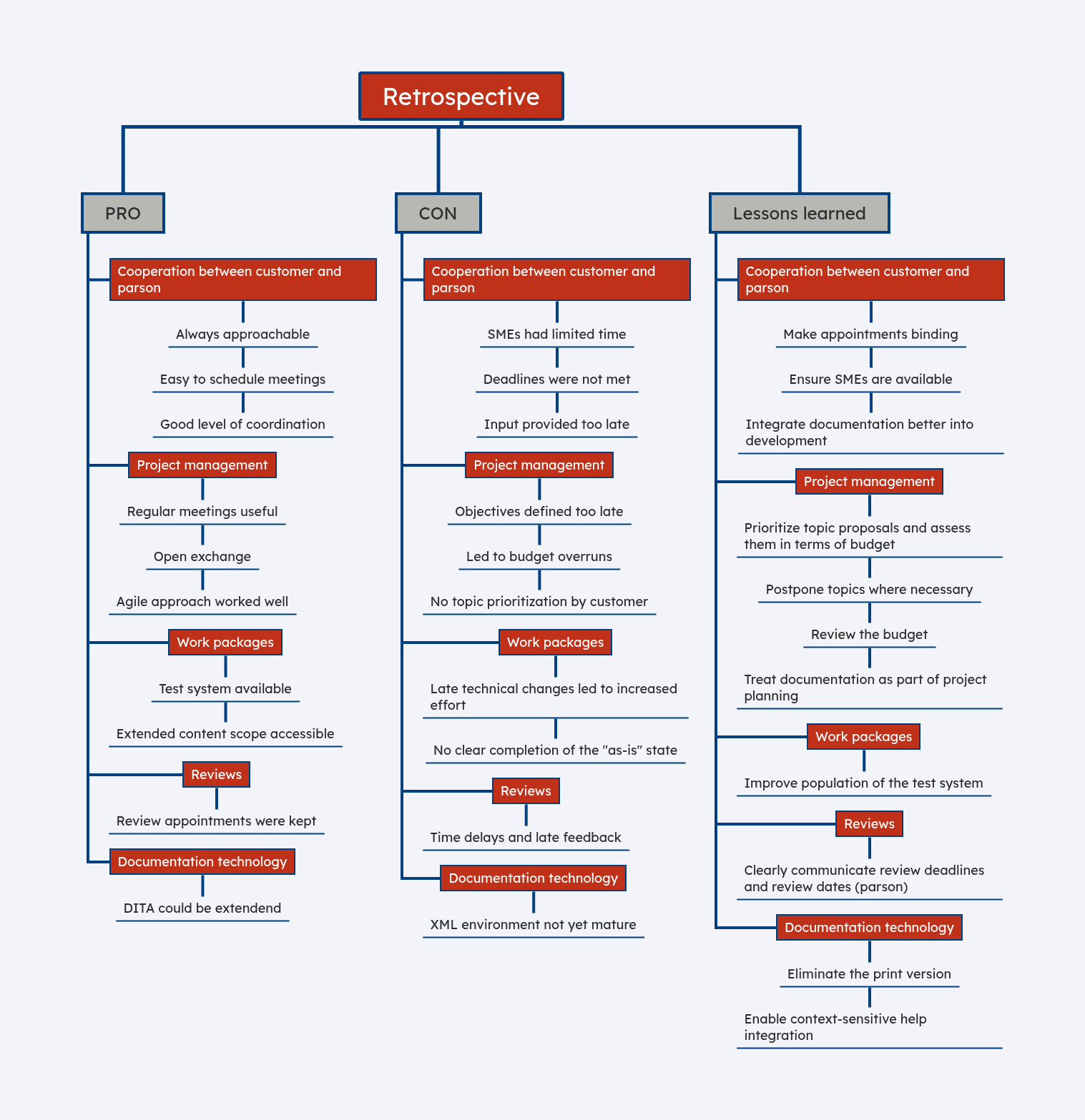
Beispiel für die Inhalte einer Retrospektive eines Dokumentationsprojekts mit Pros, Cons und abgeleiteten Maßnahmen 

4. Nachverfolgung 

Die vereinbarten Maßnahmen werden dokumentiert und nachverfolgt. So stellen wir sicher, dass Verbesserungen umgesetzt und Fortschritte überprüft werden. 

5. Wissenstransfer 

Alle Retrospektiven stellen wir in unserem parson-Wissensaustausch-Meeting vor. Dabei konzentrieren wir uns auf die drei wichtigsten positiven und negativen Aspekte. So lernen wir voneinander und verbessern kontinuierlich unsere Arbeit mit Kund:innen. 

Fazit 

Retrospektiven sind ein wirkungsvolles Werkzeug, das Dienstleister:innen und Kund:innen zahlreiche Vorteile bietet. Sie fördern Transparenz, Zusammenarbeit und kontinuierliche Verbesserung. 

Indem beide Seiten gemeinsam Erfahrungen reflektieren, entstehen wertvolle Erkenntnisse, die zukünftige Projekte erfolgreicher machen. 

Eine gut durchgeführte Retrospektive ist daher ein unverzichtbarer Bestandteil jedes Projekts bei parson – und trägt wesentlich zur langfristigen Zufriedenheit und zum Erfolg aller Beteiligten bei. 

Sie haben Fragen zum Projektmanagement bei parson? Schreiben Sie uns.